四川大学轻纺与食品学院2017年申请考核制博士研究生
招生简章
一、报考条件
1.考生须思想品德良好,身体健康,具备《四川大学招收攻读博士学位研究生招生章程》规定的各项报考条件。
2.考生英语至少达到以下条件其中一项:
(1)硕士阶段英语考核成绩优良;
(2)在母语为英语的国家或地区参加过英文授课学位项目学习并获得学位;
(3)英语六级成绩优良。
3.招生对象:
(1)全日制应届硕士毕业生(须在博士入学前取得硕士学位及毕业证书);
(2)毕业2年内且取得高水平研究成果的往届生
4.学业水平要求:
(1)毕业于高水平院校;
(2)硕士阶段学习成绩优良;
(3)科研成果:以第一作者身份发表SCI论文1篇
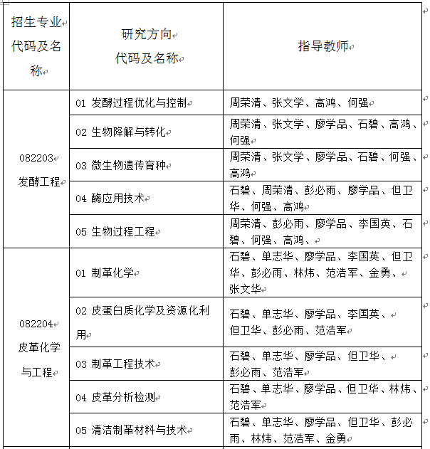
二、招生专业、指导教师和招生指标


备注:1.本单位申请考核制招生指标不超过8人。
2.各类专项计划和同等学力招生不实行申请考核制。
三、报名与提交材料
1.专家推荐及网上报名
(1)申请者必须获得至少两位专业领域内高水平专家亲笔推荐,其中一名为所申请的博士生导师。
(2)申请者按《四川大学博士研究生招生章程》中规定的时间履行网上报名手续。
(3)填写网报信息时,考试方式栏目中选择“申请考核”。
(4)通过申请考核的考生不需要进行现场确认。
2.提交申请材料
考生须于12月15日前向我院提交以下报名材料:
(1)申请者填写的《四川大学博士研究生考核制入学申请表》(请见附件1);
(2)研究生学籍在线认证报告或学位证、学历证复印件;
(3)硕士阶段的学习成绩单(须授课单位或人事档案管理部门盖章);
(4)两位与所申请学科相关的专家签字推荐信;
(5)拟攻读博士学位期间的研究方向、探索思路和计划(原则上字数不低于3000,计划书模板请见附件2);
(6)学术论文、专利及其他原创性研究成果的陈述与证明。
(7)外语水平证明复印件;
(8)应届毕业硕士生尽量提供硕士论文详细摘要和目录。
考生须保证学历、学位证书和其他申请材料的真实性。
四、考核流程
1.核查申请材料
我院将检查考生的申请材料是否齐全,审查考生报考资格是否符合条件,查验考生的学籍在线认证报告或学位学历证书、外语及核心成果等材料的真实性。所有申请材料一并存档,经我院或认证部门查证材料和信息为不实者,取消申请资格,已录取的取消学籍。
2.申请材料评估
我院遴选专家对申请考生材料进行评估,根据材料评估成绩,结合招生规模,确定参加复试考核的考生名单,通知入围考生前来我院参加复试考核,并按录取口径公示参加复试考生有关信息。
3.复试考核
我院组织考核小组对通过申请评估的考生进行复试考核,重点考察申请者已有学术成就、专业创新能力、专业发展潜力和外语能力,判断是否具有真才实学。考核内容应涵盖申请者的专业基础情况、外语口语及写作能力、现有学术成果水平、专业创新能力、专业志向和兴趣,同时考察申请者其他综合素质。
复试考核的形式与安排详见我院复试考核通知。
4.体检
体检标准按《普通高等学校招生体检工作指导意见》(教学[2003]3号)执行,拟录取考生须于次年5月30日前向我院提交由政府设立的二级甲等以上医院或四川大学校医院出具的体检报告原件。
五、录取
1.录取按照“德、智、体全面衡量,择优录取,保证质量,宁缺勿滥”的原则进行。
2.复试考核成绩为考生最终成绩。
3.依据考生最终成绩按照录取口径由高到低依次录取。
4.网上公示拟录取名单,经体检、政审、调档等流程后,向拟录取新生发录取通知书。
六、举报受理
轻纺与食品学院纪委办公室
联系方式:028-85461730
邮箱:lxhqf@scu.edu.cn
七、其他说明
1.报名参加申请考核但未通过材料评估或复试考核的考生,可在博士普通招考报名截止日期前重新报考,并参加学校统一组织的博士研究生入学考试。
2.博士申请考核制招生择优录取,没有必须完成计划要求。
3.咨询方式及材料邮寄地址
所有申请考生需要邮寄一份纸质版材料,同时提交电子版材料(压缩文件形式,命名:**学校+姓名+申请考核入学材料)。
联系人:徐老师
咨询电话:028-85405840
材料邮寄地址:四川省成都市一环路南一段24号四川大学轻纺与食品学纺工附楼202室
邮箱:xuyalin202@163.com
邮编:610065
附件1_四川大学申请考核申请表.doc
附件2_四川大学博士研究生考核制考生科研计划书模板.doc